金饰克价破1600元!贵金属板块持续走强!两大金银基金紧急“关门”→
1月28日早盘,国际现货黄金突破5200美元/盎司关口,续创历史新高。白银价格也迎来罕见的剧烈上涨,过去一周涨幅超过14%,现货白银价格冲破110美元/盎司,创历史新高。


国内多个品牌金饰克价突破1600元。其中,老凤祥黄金足金饰品报1620元/克,较前一日涨44元;周生生足金饰品报1614元/克,较前一日涨37元;老庙黄金报1612元/克,较前一日涨37元。
贵金属板块持续走强,中国黄金、湖南黄金涨停。

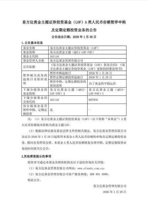
在贵金属市场狂热之下,风险管控措施升级。1月27日晚间,易方达黄金主题LOF(上市型开放式基金)发布公告称,易方达基金决定自1月28日起暂停该基金A类份额的申购及定期定额投资业务,赎回业务照常办理。该基金A类份额恢复办理申购、定期定额投资业务的时间将另行公告。

伴随金价大涨,易方达黄金主题LOF二级市场交易价格也水涨船高,2025年该基金涨幅超60%。步入2026年,该产品持续上涨,年内涨幅超15%。自去年12月以来,易方达黄金主题LOF曾多次发布溢价风险提示公告。
近日,易方达黄金主题LOF二级市场交易价格出现回调,1月22日,单日跌幅超7%。截至1月27日收盘,易方达黄金主题LOF二级市场报1.94元,单日跌幅为1.27%。Wind数据显示,截至2025年第四季度末,该基金规模为4.53亿元。
此外,1月27日晚间,国投瑞银基金在官方微信公众号发布《关于国投瑞银白银LOF暂停申购业务的说明》。这也意味着,这一公募市场唯一主要投资白银期货的LOF产品将暂时对新增资金关上大门。
消息一出,有网友称,“刚跨一只脚,就关门了?”“大腿都拍断了”。



国投瑞银基金表示,为保护基金份额持有人利益,维护基金平稳运作,决定自1月28日起暂停国投瑞银白银期货证券投资基金(LOF)A类基金份额(以下简称国投白银LOF)的申购业务(含定期定额投资)。

国投瑞银基金表示,理解投资者对市场机会的关注,但从长期来看,基金的二级市场交易价格会围绕其净值波动,当前的高溢价不具备可持续性,需警惕市场情绪降温带来的价格回调。请投资者理性看待,审慎决策。
随着白银价格的一路狂飙,国投白银LOF溢价率也持续高企。截至1月27日收盘,二级市场报4.336元,单日涨幅为3.66%,溢价率超46.02%。Wind数据显示,截至2025年第四季度末,该基金管理规模达189.44亿元,相较于第三季度末增幅达185%。
近期,国投白银LOF的“降温动作”密集。2025年12月1日至2026年1月28日,该基金已累计发布溢价风险提示36次、停牌公告25次,并3次调整申购额度。
“除了高溢价风险之外,还有多重风险值得警惕。”排排网财富公募产品运营曾方芳分析,基金持仓接近监管红线,无法新增多头仓位,新进资金会稀释收益、扩大跟踪误差,从而损害投资者利益。此外,该基金波动剧烈,易出现极端走势,普通投资者非理性跟风后容易高位被套。
黄金、白银主题LOF“关门”后,如果想配置贵金属相关资产,当前还有哪些选择?
格林大华期货副总经理、首席专家王骏表示,与银行贵金属挂钩存款等R1级产品就是不错的选择。此外,对于有一定衍生品交易基础的交易者而言,白银期权与期货的组合策略、贵金属不同品种之间的期货套利策略都是可以考虑的选项。
不过,王骏也提醒,当前白银市场风险较大,短期市场波动大概率加剧,建议短线操作以谨慎参与为主。直接参与期货市场的交易者,可在做多时用看跌期权进行保护性对冲。
在西安交大客座教授景川看来,2026年白银价格涨势或还未结束,但市场波动较大。对于交易者而言,目前国投白银LOF已失去“申赎平衡”机制,场内溢价波动远大于净值波动,不建议继续买入。沪银期货主力合约、COMEX白银ETF或银行纸白银都可以做配置选择。
在交易所限仓、提保、扩板已成为常态的情况下,景川建议交易者除单品种保证金控制在总仓位的20%以内外,还需对头寸设置“硬止损线”,并考虑用跨期、跨市套利方式实现阶段性风险对冲。
你有什么投资建议?评论区聊聊吧↓
(注:本文不构成任何投资建议)
中国商报综合自每日经济新闻、期货日报、中国基金报、证券日报、中新经纬