小爱同学 管理员
暂无介绍
2766 篇文章 0 次评论跑5公里和走5公里哪个更健康 黄金距离的健康选择
走路和跑步是世界上最受欢迎的运动,穿上鞋子就能随时开始。对许多规律运动的人来说,5公里是一个理想的距离,既能有效锻炼身体,又不会占用太多时间...
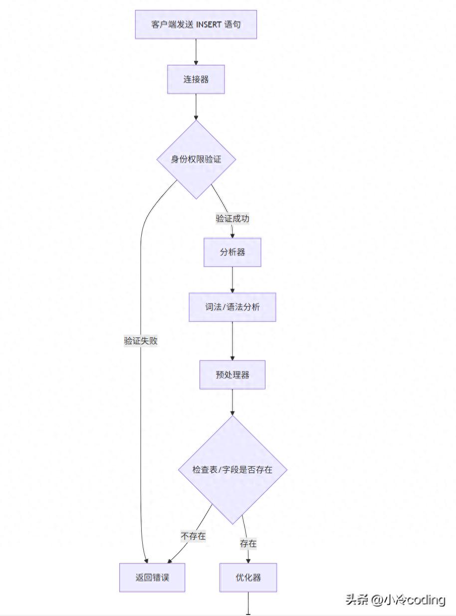
MySQL 插入一条数据的完整流程
一、MySQL插入一条数据的动作在实际的数据库操作场景中,当我们要向 MySQL 数据库插入一条数据时,会经历多个步骤。...
U23男足亚洲杯八强对阵出炉:历史性时刻背后的战术与激情
此役中,年轻的中场核心在场上展现了出色的视野和传球精度,成为球队进攻的发动机。乌兹别克斯坦队在小组赛中的表现同样值得关注,球队的身体素质和技战术水平均处于亚洲前列...
斯诺克最新战况:8强决出7席、中国三席,丁俊晖逆天翻盘仍难逃2-6
只剩下最后一场罗伯逊对韦克林的比赛没打,如果这场还是6比2,那这届大师赛的第一轮,将被彻底钉在“史上最巧合”的耻辱柱或者光荣榜上。 丁俊晖和特鲁姆普的比赛被安排在最后...
金价飙升后 银行里的“一尺铁柜”成了抢手货
新华社北京1月15日电 《中国证券报》15日刊发文章《金价飙升后 银行里的“一尺铁柜”成了抢手货》。文章称,“现在金价涨得厉害,我入手了200多克金条...
比格比萨“环卫工人49.99元自助福利”引争议,创始人称已是最大让利
1月14日晚间,连锁餐饮品牌比格比萨推出“环卫工人福利日”活动。据其发布的相关宣传海报,活动定为1月26日国际清洁能源日当天,环卫工人凭工作证或身着工作服到店,可享49...
凭借强力进攻,大藤沙月力争在全日本乒乓球锦标赛上首度封后
日本乒乓球女选手大藤沙月(出身于福井县大野市有终南小学,效力于Miki House)将在1月20日于东京体育馆开始的全日本锦标赛单打项目中,凭借其特有的强力进攻优势,首次挑战冠军。...
餐厅为环卫工提供49元自助福利引争议 诚意遭质疑
1月14日晚间,连锁餐饮品牌比格比萨宣布推出“环卫工人福利日”活动。根据宣传海报,该活动定于1月26日国际清洁能源日当天举行,环卫工人凭工作证或身着工作服到店,可享受49...







